Qpad-E电动管道影像仪是便携式管道影像仪的升级改进产品,其最突出的特点是能电动控制摄像头上下旋转,实现全方位快速检测。本产品主要用于对窨井或其它难以到达的隐蔽设施进行快速的内窥镜摄像检测,获得管道内部状况的高清视频。Qpad-E电动管道摄影仪具有集成度高,操作简便的特性,是目前较为便捷,高清晰的管道检测及评估设备。
产品特点:
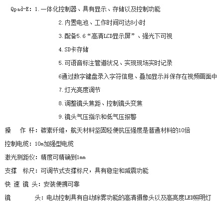
1 快速检测,易于使用。
2 单人操作。
3 摄像头最大检测距离为120m。
4 电动控制摄像头上下翻转。
5 激光测距功能。
6 高亮度LED照明灯。
7 摄像头变焦倍数:432:1。
8 防水等级:IP68。
9 碳素纤维可伸缩杆,坚固轻便。
10 锂电池连续工作时间:8小时。
技术参数:
